Dokumentuaren akzioak
Euskal dantza hezkuntza: Proposamen bat
Julen Agirre Lizarralde
Bagatoz hirugarren eta azkenengo aletxoarekin. Ikusi da dantzak zer eta nola eragin dezakeen hezkuntzan, bai ikaslearen ikuspegitik eta baita ibilbide akademikoaren alderditik erreparatuta ere. Hezkuntza, gainera, transmisiorako bide izan daitekeela eta egungo gizartean izan beharko lukeela pentsatzen da, eta oraingoan gai horri helduko diogu. Beraz, azter dezagun transmisioaren alderditik dantzak zergatik egon beharko lukeen hezkuntzan eta nola egin daitekeen.
Hezkuntza eta transmisioa
Zer egin daiteke?
Bada, euskal dantzak irtenbide asko eskaini diezazkioke pertsona bati, alde batetik onura akademikoak eta beste aldetik kulturarekin hertsiki loturik doazen hainbat gaitasun garatzea. Norbanakoarentzat horrenbeste onura ekartzen baditu eta benetan pertsona ororengana iristea badaukagu helburu, euskal dantzak Hezkuntza Arautuan txertatua egon beharko luke.
Jakina da, noski; ikastetxe bakoitza, irakasle bakoitza, ikasle bakoitza… mundu bat dela, eta ondorioz, aurkeztuko dena harik eta ikasgelara eraman arte ez da jakingo erreminta aproposa den ala ez. Dena den, egin den ikerketa aintzat hartuta, marko bat osatzeko eta gelditzen den ibilbide luze honetan mugarri batzuk jartzeko, ondoren aurkeztuko den planteamendu edo irtenbidea eraginkorra izan daitekeela iruditzen zait.
Planteamendu hau Lehen Hezkuntzara bideratu den arren, Derrigorrezko Bigarren Hezkuntzari begira planteatu da. Hau da, LH baliatuko da haurrarengan hainbat pausu eta dantza ezaugarri txertatzeko, ondoren Bigarren Hezkuntzan gorputzaren kontzientzia jabetuta daukatenean, dantzaren aspektu berriak ikasterako orduan oinarriak jarrita eduki dezaten.

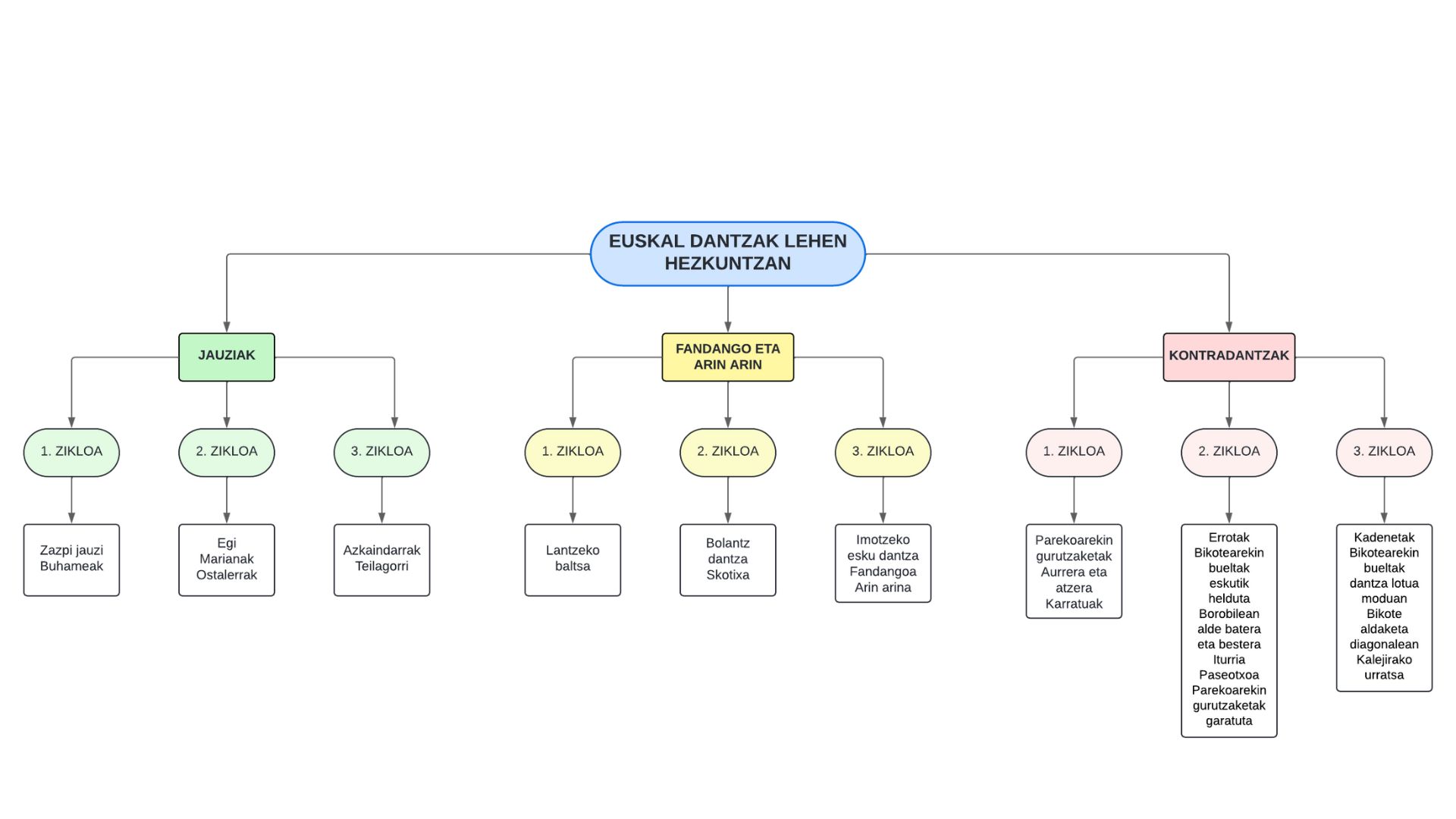
Egin den planteamenduaren diseinua hiru sistemetan banatu da. Lehenengo dantza sistema jauziena da. Gure dantza lengoaiaren oinarrizko sistema da, plaza guztietan aurki dezakeguna. Horregatik, sistema hau lantzen hasteak ondorengo helburu hau dauka: plaza dantzetako hizkuntzaren oinarrizko elementuak modu mailakatuan ikastea.
Bigarren dantza sistema fandango eta arinarena da. Hau musikaren alderditik begiratu da. Azken finean, fandangoa sistema hirutarra daukan musikaz osatuta dago, arina, ordea, bitarrarekin. Egin den eskeman aurkeztu diren dantzak zuzenean fandango eta arin-arinak ez diren arren, erlazio musikal estu bat daukate eta horiek aprobetxatuko dira haurraren gaitasun musikalak garatu eta fandango eta arin arina ikasteko.
Hirugarrenik, kontra-dantzen sistema hautatu da. Sistema horrek joku asko ematen du, figura asko baitaude. Horrela, ikasleak hainbat figura bereganatzen baditu, bere dantza propioa sortzeko aukera egon daiteke. Hau da, dantzarekin jolasteko, esploratzeko, lateralidadea lantzeko… aukera egon daiteke.
Ezinbestekotzat jotzen da sistema ororen ikasketan mailakatze bat ematea, hau da, haurraren garapen prozesua aintzat hartzea.
Motzean...
Laburbiltzeko eta nire iritzia borobiltzen joateko, ibilbide honetan guztian ateratako hainbat ondorioren zertzeladak mahaiganeratuko dizkizuet. Lehenik eta behin, esatea gurako nuke dantza ez dela hezkuntzaren faborez ari, alderantziz baizik. Dantza Hezkuntza Arautuan txertatzea ikaslearen onerako izango da. Haatik, gaur egun muga handia dela uste dut, egun dantzak Oinarrizko Hezkuntzan daukan egoera ez baita batere sistematikoa. Gehiago esanda, horren da txikia daukan lekua, bere jardunik handiena Hezkuntza Ez Formalera bideratzeko beharra daukala baldin eta bizirik jarraitzea gura badu. Noski, dantza Hezkuntza Arautuan txertatzeak ez du esan gura HEFko jarduna ezabatzea denik helburu, baizik eta bien arteko elkarlan eta zubiak eraikitzea baizik. Bide horretatik, gainera, ikasle oro gorputzez komunikatzeko eta hizkuntza horretan alfabetetzeko aukera edukiko genuke.
Horrez gain, iruditzen zait egungo Gorputz Hezkuntza kirolera soilik bideratuta dagoela, kirolaren ezaugarri nagusia lehiaketa dela jakinda. Dantza Gorputz Hezkuntzan txertatzen bada, kirolak bultza ditzaken hainbat baloreri buelta eman daiteke: genero arrakalari edota lehiakortasunari, besteak beste. Pedagogikoki lehiakortasunik eta ekitate handiagoa daukan baliabide batekin heztea hobea dela aintzat hartuta, dantzaren bitartez gauzatutako Gorputz Hezkuntza ematea ezinbestekotzat hartuko da.
Besterik gabe, inork bi ikasturtetan garatu ditudan lanak ezagutu nahiko balitu, ondorengo esteketan aurkituko dituzu lanak bere osotasunean.
Jarri hezkuntza dantzan!
Aurreko atalak:
Artikuluen jatorria
- Euskal dantza herrikoia Lehen Hezkuntzan (Gradu Amaierako Lana)
- Euskal dantza Hezkuntza Arautuan (Master Bukaerako Lana)
Dokumentuaren akzioak
Erantzun
Julen Agirre Lizarralde
Oñati, 2001.
Amamak du errua. Berak josi zuen Oñatiko dantzen traje baten ondotik hasi zen guztia eta hemen nabil ordutik, Oñatz dantza taldean. Amamak egindako arropak eta kaskanol hotsek eraman ninduten dantzara.
Taldeko haurren eta etorkizun izango diren horien antolamendua bermatu guran aurkituko nauzu.



